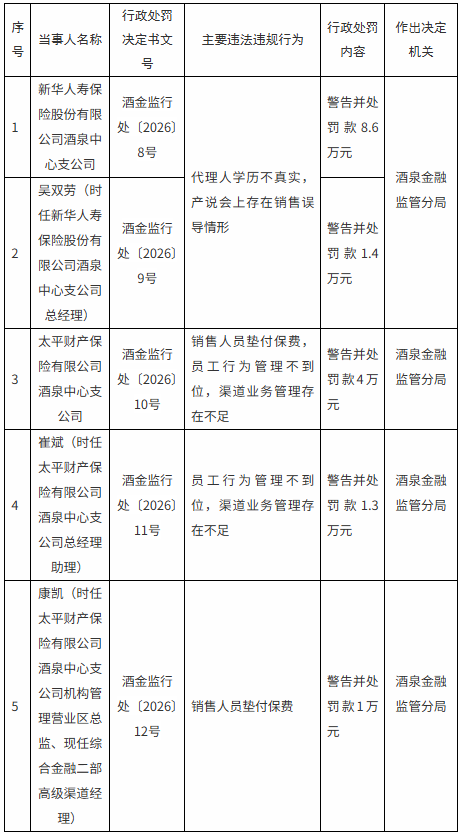
财韵洞察网||国家金融监督管理总局酒泉监管分局于2月4日公布行政处罚信息,对新华人寿保险股份有限公司酒泉中心支公司和太平财产保险有限公司酒泉中心支公司及其相关责任人作出行政处罚,合计罚款16.3万元。
新华人寿酒泉中心支公司因“代理人学历信息不真实、在产品说明会上存在销售误导行为”被处以警告并罚款8.6万元;时任总经理吴双劳被追责并罚款1.4万元。
太平财险酒泉中心支公司因“销售人员垫付保费、员工行为管理不到位、渠道业务管理存在不足”等问题,被处以警告并罚款4万元;时任总经理助理崔斌、时任机构管理营业区总监康凯分别被处以警告并罚款1.3万元、1万元。

本网站发布的信息、分析、评论及数据解读,均基于公开资料、行业研究及作者独立观点,仅作为信息分享与市场观察参考,不构成任何投资建议、推荐或决策依据。
下一篇:没有了