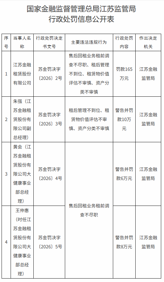
财韵洞察网||2026年1月28日,国家金融监督管理总局江苏监管局发布行政处罚信息,江苏金融租赁股份有限公司因售后回租业务存在多项违规行为,被处以罚款165万元。
行政处罚信息公开表(苏金罚决字〔2026〕2-5号)显示,江苏金融租赁主要存在以下问题:售后回租业务租前调查不尽职、租后管理不到位、租赁物价值评估不审慎、资产分类不审慎。
同时,江苏金融监管局对3名相关责任人进行追责。
江苏金融租赁副总经理朱强因对租后管理不到位、租赁物价值评估不审慎、资产分类不审慎负有责任,被给予警告并处罚款10万元;
大健康事业部总经理黄会因对租前调查不尽职负有责任,被给予警告并处罚款6万元;该公司另一任大健康事业部总经理王仲惠被给予警告并处罚款8万元。

本网站发布的信息、分析、评论及数据解读,均基于公开资料、行业研究及作者独立观点,仅作为信息分享与市场观察参考,不构成任何投资建议、推荐或决策依据。