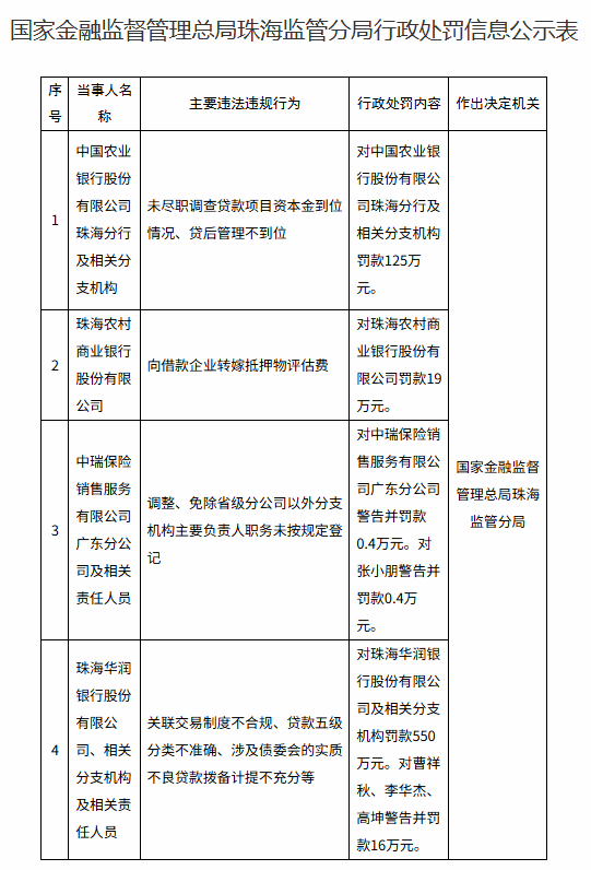
财韵洞察网||2026年1月5日,国家金融监督管理总局珠海监管分局公示行政处罚信息,对银行、保险销售领域4家违法违规机构及相关责任人集中处罚,累计罚款超700万元。
其中,珠海华润银行股份有限公司及相关分支机构被罚550万元,为此次处罚中金额最高的一笔。具体处罚原因为“关联交易制度不合规、贷款五级分类不准确、涉及债委会的实质不良贷款拨备计提不充分等”,相关责任人曹祥秋、李华杰、高坤警告并罚款16万元。
除珠海华润银行外,中国农业银行股份有限公司珠海分行及相关分支机构因“未尽职调查贷款项目资本金到位情况、贷后管理不到位”被处以罚款125万元。
珠海农村商业银行股份有限公司因“向借款企业转嫁抵押物评估费”被处以罚款19万元。
中瑞保险销售服务有限公司广东分公司因“调整、免除省级分公司以外分支机构主要负责人职务未按规定登记”被警告并罚款0.4万元,相关负责人张小朋被警告并罚款0.4万元。

本网站发布的信息、分析、评论及数据解读,均基于公开资料、行业研究及作者独立观点,仅作为信息分享与市场观察参考,不构成任何投资建议、推荐或决策依据。