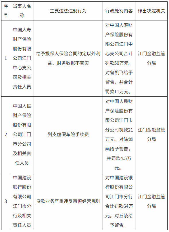
财韵洞察网||国家金融监督管理总局江门监管分局1月5日公布新一批行政处罚信息,三家金融机构因违规返利、虚假列支、贷款审慎原则失守等违法违规行为合计被罚135万元。
具体来看,中国人寿财产保险江门中心支公司因给予投保人保险合同约定以外利益、财务数据不真实领罚,公司被合计罚款50万元,责任人曾凯飞被警告并罚款11万元;
中国人民财产保险江门市分公司因列支虚假车险手续费,被罚款21万元,责任人陈焯燕被警告并罚款4.5万元;
中国建设银行江门市分行因贷款业务严重违反审慎经营规则,被合计罚款64万元,责任人丘陵被给予警告。
本网站发布的信息、分析、评论及数据解读,均基于公开资料、行业研究及作者独立观点,仅作为信息分享与市场观察参考,不构成任何投资建议、推荐或决策依据。